數位名片 (名片專區)

價格計算器
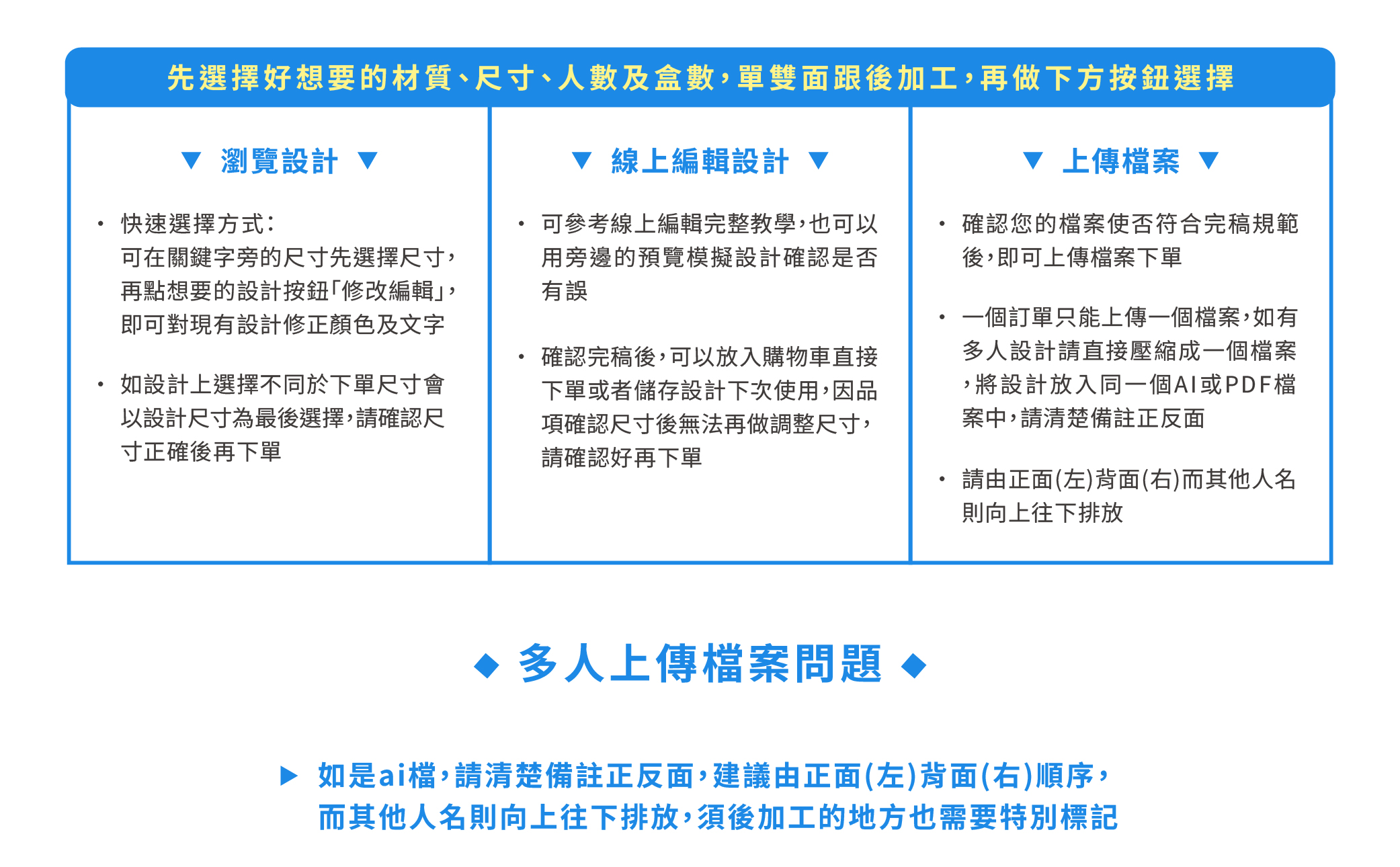
價格計算器
*使用線上編輯請預覽PDF確認輸出的CMYK色差*
數位名片
四款標準尺寸,專業數位印刷
免開版,快速交件超輕鬆
各式尺寸

下單方式
盒數×人數=總盒數。 EX:下單盒數3、人數5,總共會收到15盒名片
如遇下單數量較多,工作天數可能會延長調整,若有延長將會在下單後另行通知
紙材介紹
雪銅紙 250g / 300g

- 紙面平滑,霧光的質感舒適不反光
- 色彩鮮豔飽和,適合呈現細膩影像
- 常用於經典的商務名片或卡片
- 偶像小卡常選用的材質,加工亮膜和導圓角,提升質感與耐用度
- 可上霧膜、亮膜
細紋紙 250g

- 紙面有岩石般細緻彎曲的壓紋,手感略為粗糙但柔順
- 表面無塗佈,色彩呈現低調柔和
- 凹凸的表面會使深色呈現光澤效果
- 適合應用在表現紋理或個性的主題
萊妮紙 250g

- 紙面特殊的十字壓紋,類似麻布質感,深受文藝設計者喜愛
- 表面無塗佈,色彩呈現低調柔和
- 適合文創名片、插畫風格卡片等,
展現紋理獨特的質感 - 提供白色、米色兩種紙色選擇
象牙紙 250g / 300g

- 紙面帶有纖維紋理,觸感細緻且紮實
- 色彩柔和沉穩,呈現質樸的紙感
- 表面無塗佈,霧面質感不反光
- 適合手寫與蓋章,常用於質感名片、明信片、集點卡等
- 提供白色、米色兩種紙色選擇
雅紋紙 250g

- 紙面特殊的水波紋路,光影映照下
呈現豐富的層次,觸感柔順 - 表面無塗佈,色彩呈現低調柔和
- 不同於一般美術紙的厚重感,適合樸實乾淨、淡雅風格的設計
- 每批印製紋路方向不同屬正常現象
星幻紙 250g

- 紙面帶有珍珠般銀白色的光澤,不同角度與光線下折射出如星辰般閃耀的細緻光點,廣後大眾的青睞
- 表面觸感滑順,色彩呈現優雅絢麗
- 常用於奢華或精緻的設計,例如喜帖或是各式邀請卡
柔美紙 315g

- 紙面柔和不反光,為舒適的暖白色,保有些微美術紙的纖維紋理
- 手感厚實細滑,適合呈現精緻的影像效果
- 高級微塗佈紙,色彩飽和穩定
- 適用於藝術或文創風格的名片、卡片
後加工
亮膜

防水抗污
光亮質感
霧膜

防水耐磨
消光柔細觸感
導圓角

紙張四角
呈現圓角弧度
兩款樣式,隨心選擇
盒裝100張

附精美透明盒
名片一目了然好整理
可撕裝45張

獨家款式「撕線名片」
也可當作折價券使用!
常見問題FAQ
- 為確保購物順利,下單前請先詳閱《常見問題》中所載之內容,了解交易流程與相關注意事項。
- 下單前請務必詳閱商品頁之「完稿事項」及《常見問題》內各項「印刷須知」內容,避免檔案格式不符而遭退件,並同意以其內容作為日後責任歸屬之判定依據。本網站將依據前述規範進行審稿(此服務僅適用於上傳檔案之訂單)。
*審稿僅提供確認稿件完稿尺寸、檔案規格是否符合印製要求,本網站無義務亦不負責協助檢查檔案內容之正確性或美觀性* - 每筆上傳檔案之訂單,提供一次審稿與重新上傳機會。
- 使用線上編輯之訂單,本網站的線上編輯工具已依照印刷標準進行設置,所有設計內容在正常情況下均可順利通過自動流程。由於過程中無人工審稿服務,提交後將直接進行印刷,無法進一步檢查或修改設計內容。因此,請於下單前仔細確認設計內容的完整性、正確性及是否符合印刷完稿規範(如出血設定、圖片解析度、重要圖文需放置在安全線內等)。若成品因個人因素產生任何錯誤,相關責任將由您自行承擔。
- 上傳檔案之訂單經審稿通過後,系統將變更訂單狀態並發送電子郵件通知,隨即安排印製作業;若未通過審稿,亦會寄送通知信件說明不合格原因及需修改之事項,請務必留意信件通知。
- 本網站採自動化流程管理,下單後即進入印刷作業處理,恕無法取消印刷或中途終止訂單。
- 若因非我方因素導致訂單取消(如逾期未補件、未補款、無故取消訂單等),將收取 NT$200元 人工作業成本費用。
詳細規則請參閱《退換貨及退款須知》>「退款注意事項」>「工本費收取規則」。 - 螢幕色(RGB)不等於印刷色(CMYK),請勿以螢幕顏色作為印刷比對標準,對於顏色有特別要求者,請勿下單。
- 印刷色差值於「±10%」內均屬正常合理範圍,恕無法以此作為退貨、重印或賠償之理由。
- 印刷受每批材料、印刷機正常誤差值及當時天氣溫度、濕度等因素影響,因此即使為相同檔案,不同次或不同時間點印刷,成品亦可能產生「±10%」的色差,屬正常現象。
- 各家印刷廠使用的油墨、紙張不同,非本公司承印物件,恕無法做為對色樣本。螢幕或自行噴墨列印稿的顏色,亦無法做為印刷顏色樣本。
- 每批紙張或商品原料之色澤、紋理等可能略有差異(如:紙張顏色、紙絲或條紋方向、厚度、重量等),成品效果略有不同屬正常現象。由於螢幕顯示及拍攝環境等因素,網站所示照片與實際紙張之顏色、質感、厚度、重量及印刷效果可能有所差異。網站圖片僅供參考,實際出貨以實品為準,紙張紋路方向恕無法指定。
- 含有後加工的印製商品(如上膜、切割、導圓角、裝訂等)在製作過程中難免會出現些許磨損,屬於正常現象。依不同加工方式,成品可能出現些許刮痕、氣泡、灰塵、壓痕或細節差異等情形,其中以上膜(亮膜、霧膜)最為常見,此類情況為加工中可預期的現象,恕不列入退換貨範圍,若無法接受者請勿下單。對成品細節或外觀有較高要求者請謹慎下單,建議可先少量印製確認效果後,再進行大量製作。


- 導圓角後加工有機率有5%耗損(包含名片.卡片等品項),如需足量請增加數量,而有些品項部分拼板問題,會多於下單數量,均屬於正常流程。
- 交貨日以付款完成,並通過審稿後,次日起算工作日。工作日不包含例假日、國定假日、物流運送時間,實際物流時間將依照各物流規定。
詳細說明請參閱《如何運算交貨時間?》。 - 若選擇黑貓宅配運送,下單時僅先收取基本運費。實際運費將依包裹尺寸與重量為準,若有差額,將另行補收。
貨運相關詳細說明請參閱《交貨方式及運費計算》。 - 自行取貨的訂單僅代為保管「30個日曆天」,若逾期未取件而遺失或損壞,恕本網站不負相關責任。
- 如因檔案修改、補件不全、溝通延遲或不可抗力(如天災、政府管制等)導致製作延誤,交貨 / 寄送時間將依實際情況順延。本網站保有延遲或取消印製之權利,並不承擔任何責任和賠償。
- 本網站不接受任何涉及侵權或盜版之印刷委託。請確認委印之印刷品未侵害他人任何權益,若印製內容侵害他人權益,相關法律責任與損害賠償由會員自行承擔,且須賠償本公司因此所致損失。
1. 若重新提供的檔案仍不符合印刷要求,本網站將取消訂單,或視情況提供改檔服務(費用 NT$300~500元,依檔案狀況而定。若作業內容較為複雜或超出此費用範圍,將另行報價)。
2. 改檔服務於收取費用後進行調整,並將提供校稿檔案供您確認。經您確認後方會進行印製,若您未確實核對而造成印刷錯誤,本網站恕不負相關賠償責任。





















